高学历(专门)人才公告
为大力实施人才强县战略,优化我县人才队伍结构,根据《湖南省事业单位公开招聘人员办法》(湘人社发〔2019〕1号)、《双峰县人才引进实施办法》(双办发〔2019〕2号)文件规定,经双峰县委、县政府同意,决定面向社会定向引进一批优秀人才到双峰县直事业单位工作。现将有关事项公告如下:
一、引进计划和数量
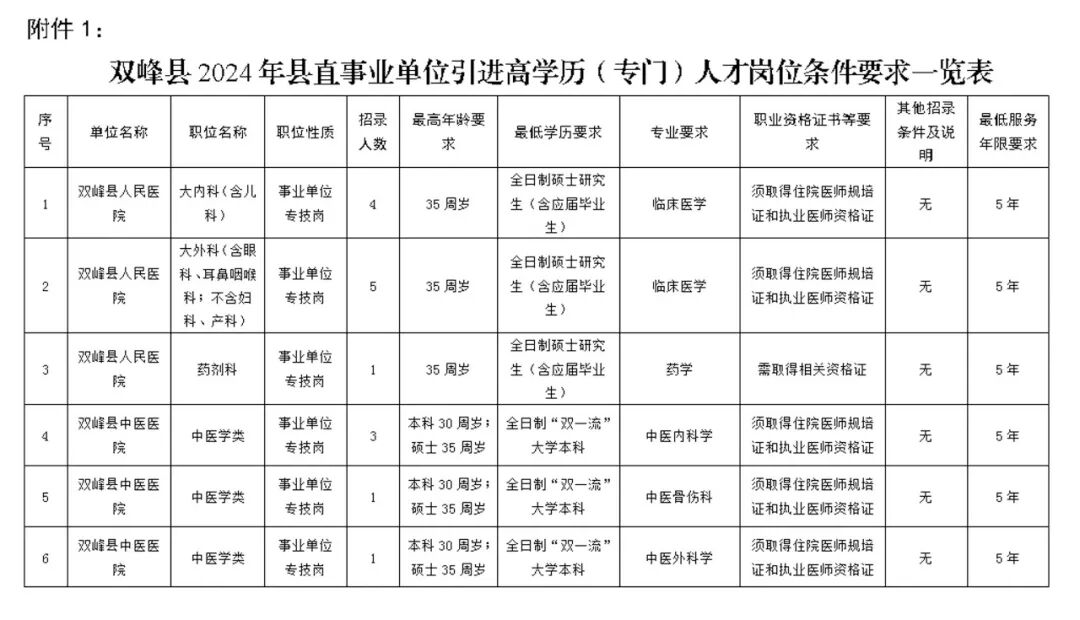
本次人才引进计划共有事业单位职位20个,招录人数29人(计划招录全日制硕士研究生学历毕业生18人,全日制“双一流”本科学历毕业生或全日制硕士研究生学历毕业生1人,全日制“双一流”本科学历毕业生10人),详见《双峰县2024年县直事业单位引进高学历(专门)人才岗位条件要求一览表》(附件1)。
二、引进条件
(一)基本条件
1.具有中华人民共和国国籍;
2.拥护中华人民共和国宪法,拥护中国共产党领导和社会主义制度;
3.具有良好的政治素质和道德品行;
4.具有正常履行职责的身体条件和心理素质;
5.具有引进岗位要求的专业、知识及工作能力;
6.符合公告中引进岗位的具体要求和其他要求。
(二)具体条件
2024年高校应届毕业生必须在2024年7月31日前取得岗位要求的毕业证、学位证、职业(执业)资格证书等相关证明材料;其他人员必须在报考时提供岗位要求的毕业证、学位证、职业(执业)资格证书等相关证明材料。
1.高层次人才。高层次人才必须具备突出的创新创业能力,在科技创新、产业发展、社会事业等领域能够发挥引领或骨干支撑作用,年龄在45周岁以下的具有副高及以上专业技术职务人员。
2.高学历人才。高学历人才是全国高等院校计划内招收年龄在35周岁以下的全日制硕士研究生。
3.专门人才。专门人才是年龄在30周岁以下的全日制“双一流”大学本科毕业生。
(三)其他条件
报考考生本人的有效毕业证、学位证所载学历学位和专业名称,与所报考岗位“学历学位要求”和“专业要求”两栏的学历学位、专业条件要求应一致。如有以下情况之一的,资格审查会审后,方可报名:
1.报考考生因国家教育行政主管部门专业更名导致所学专业与招聘专业名称不同,但确属同一专业的可报名(由报考考生自行提供证明材料);
2.留学人员留学期间所学专业未列入国家教育行政部门颁布的学科专业目录,但与招聘专业学习内容(研究方向)一致的可报名(报考考生须提供国内相关高校开具的一致性证明);
3.报考考生因所在院校开设专业名称与国家教育行政部门颁布的学科专业目录名称不一致(即所在院校未开设国家教育行政部门颁布的学科专业),经所在院校书面证明确属同一专业的可报名(由报考考生自行提供证明材料)。
(四)有下列情况之一者,不予报名
1.因犯罪受过刑事处罚的;
2.曾被开除公职、学籍、党籍的;
3.受党纪政纪处分尚未解除或正在接受纪律审查、监察调查或司法调查尚未作出结论的;
4.双峰县行政事业单位在编在岗人员不得参加本次事业单位公开人才引进;
5.参加双峰县人才引进,在体检、考察、公示、引进等环节,自愿放弃资格未满三年的;
6.双峰县外在编在岗人员报名,应按干部人事管理权限征得所在组织人事部门同意后,方可报名;
7.定向委培生、公费师范生、服务期未满的基层项目服务人员等人员报考,应征得上述项目主管部门同意后,方可报名;
8.被依法列为失信联合惩戒对象的;
9.在各级公务员招录、事业单位招聘中被认定有舞弊等严重违反录用纪律行为的人员;
10.其他不符合报考资格条件的。
(五)年龄计算截止时间
2024年4月1日,最高年龄要求30周岁为1994年4月1日以后出生,最高年龄要求35周岁为1989年4月1日以后出生。
三、引进程序和方法
本次人才引进,按发布公告、报名、资格审查、考试、考察、体检、公示、聘用等程序进行。
(一)发布公告
在双峰网、双峰党员E家微信公众号等媒体发布公告。同时参加2024年娄底·中部地区“材料谷”人才季(第二季)招才引智活动。
(二)报名
1.报名时间
4月1日至4月12日
2.报名方式
采用现场报名、电子邮件网上报名等方式。
(1)现场报名。地点在双峰县行政中心县委组织部5462办公室(上午8:00—12:00,下午14:30—17:30,节假日休息)。
(2)电子邮件报名。将报名所需资料以电子文档形式发送到指定邮箱(sfxrcb@aliyun.com)。
(3)网上报名。微信扫描双峰网、双峰党员E家等媒体发布的《双峰县2024年县直事业单位引进高学历(专门)人才公告》中报名二维码,按程序如实填报信息。
通过电子邮件和网上报名的考生,在报名截止日前须拨打县委人才办电话予以确认(联系人:聂捷,联系电话:0738-6835610,18627628328),未电话确认的考生如有报考信息缺漏后果自负。
3.报名时需提供的资料
(1)《双峰县引进高学历(专门)人才报名登记表》(附件2)、同底版1寸免冠彩色近照3张及照片电子档(在职人员还须提交所在单位同意报名证明);
(2)本人第二代有效居民身份证原件及复印件;
(3)学历学位证书及复印件;
①往届毕业生须提供毕业证、学位证的原件和复印件以及《教育部学籍在线验证报告》(可在中国高等教育学生信息网下载)。
②2024年应届毕业生必须由所在院校提供相应学历、学位和毕业时间、毕业生就业推荐表(须学校就业部门盖章)、教育部学籍在线验证报告(中国高等教育学生信息网下载)等证明材料。在2024年7月31日前才能取得学历学位证书的应届毕业生须由考生本人现场签订学历学位证书承诺书(本人签字并按手印),凡未在规定时间内提供资格审查所需资料的视为资格审查不合格,不再进行人才引进后续程序。
4.注意事项
报考考生要仔细查阅“公告”和“事业单位公开引进人才岗位一览表”,详细了解招聘对象、范围、条件以及相关政策规定、有关注意事项等,并根据自身情况选择符合报考条件的一个岗位进行报名。每位报考考生限报一个事业单位人才引进岗位。
(三)资格审查
根据引进高学历(专门)人才岗位条件,组织工作人员对所有报名考生提交的资料信息等进行资格审查。资格审查贯穿人才引进工作全过程,任何环节发现应聘人员不符合岗位报名条件或提供的材料弄虚作假,一经查实则取消考试或聘用资格。
(四)考试、考察
报名人员经资格审查,按有效报名人员与所需职位的比例分别进行考试、考察。
1.报考双峰县事业单位考试、考察程序(卫健系统岗位除外)
(1)如果报名人员与所需职位的比例超过5:1(不含),则先进行笔试,按笔试成绩5:1的比例确定面试对象,如按上述比例确定的最后一名面试对象的笔试成绩相同,则一并确定为面试对象。面试之后,再按笔试成绩和面试成绩各占50%合成综合成绩(综合成绩相同的,以笔试成绩从高到低排名)。按综合成绩从高分到低分等额进行考察。由县委组织部牵头,县纪委监委、县委编办、县人社局和用人单位派人组成考察组考察。如因体检、考察不合格或自动放弃造成引进计划出现空缺时,按照成绩排序依次等额递补,但递补不超过2次。面试成绩低于60分(不含)不得作为入围人选。
(2)如果报名人员与所需职位的比例超过1:1且没有超过5:1(含)的,只进行面试。按面试成绩从高分到低分等额进行考察,由县委组织部牵头,县纪委监委、县委编办、县人社局和用人单位派人组成考察组考察。如因体检、考察不合格或自动放弃造成引进计划出现空缺时,按照成绩排序依次等额递补,但递补不超过2次。面试成绩低于60分(不含)不得作为入围人选。
(3)如果报名人员与所需职位的比例为1:1,则用简易程序进行引进,即由县委组织部牵头,由县纪委监委、县委编办、县人社局和用人单位派人组成考察组,进行考察。
考察主要对其思想政治表现、遵纪守法、道德品质、业务能力、工作实绩、应聘资格条件、岗位匹配度等方面的情况进行综合评定。在考察结束后,不允许考生放弃。
2.报考卫健系统岗位考试、考察程序
由双峰县卫健局组织成立双峰县2024年卫健系统人才引进工作领导小组,县委人才办对卫健系统2024年引进高学历(专门)人才全过程进行业务指导,此次卫健系统岗位为县人民医院、县中医医院、县妇幼保健院、县第二人民医院在附件1中所公布的岗位。
(1)如果报名人员与所需职位的比例为1:1,经双峰县2024年卫健系统人才引进工作领导小组专家考核组面试合格及体检合格后,直接进入考察。
(2)如果报名人员与所需职位的比例超过1:1且没有超过5:1(含)的,只进行面试。面试成绩相同的,按学历高者优先;如学历仍相同时,医院空缺专业优先;如前两项仍相同时,则考生提供在校期间学业成绩、奖励、荣誉证书等表现材料,由双峰县2024年卫健系统人才引进工作领导小组研究决定。
(3)如果报名人员与所需职位的比例超过5:1(不含),则先组织笔试。按笔试成绩3:1的比例确定面试对象,如按上述比例确定的最后一名面试对象的笔试成绩相同,则一并确定为面试对象。按笔试成绩和面试成绩各占50%的比例折算成综合成绩,从高分到低分按引才计划1:1比例等额确定体检对象进入体检环节。如有综合成绩相同的情况,则笔试成绩高者优先。
考察由县委组织部牵头,县纪委监委、县委编办、县人社局和县人民医院派人组成考察组考察。如因体检、考察不合格或自动放弃造成引进计划出现空缺时,按照成绩排序依次等额递补,但递补不超过2次。面试成绩低于60分(不含)不得作为入围人选。
(五)体检
根据考试成绩,在考察开始前,组织体检,体检标准按《湖南省事业单位公开招聘人员办法》(湘人社发〔2019〕1号)文件中体检的有关规定执行。体检在有资质的医疗机构进行。引进单位或考生对非当日、非当场复检的体检项目结果有疑问的,可在接到体检结果通知之日起7日内提出复检要求。复检只进行一次,体检结论以复检结果为准。未在规定时间到指定地点签到或参加体检者视为自动放弃。对心率、视力、听力、血压等项目达不到体检合格标准的,应安排当日复检;对边缘性心脏杂音、病理性心电图、病理性杂音、频发期前收缩(心电图证实)等项目达不到体检合格标准的,应安排当场复检。申请复检人员的体检费用自理。
(六)公示和录(聘)用
对体检、考察合格的人员,提交县委组织部部务会研究后报县委人才工作领导小组决定是否录(聘)用。拟聘人员在双峰网和双峰党员E家等媒体公示7天,公示期满符合录(聘)条件的由招聘单位和主管部门按程序办理相关聘用手续。
四、引才政策
(一)引进的人才,定向安排到有关部门(单位),作为事业编制干部使用。
(二)引进的人才由组织部门负责跟踪管理,均作为战略后备干部进行重点培养和使用。明确所在单位的单位一把手作为具体培养人。
(三)试用期按相关规定执行。试用期满,考核合格的享受国家规定的待遇,考核不合格的取消聘用资格。
(四)引进人才与用人单位签订5年以上服务期协议,其工作时间均在引进单位上班的,除正常的工资、福利待遇外,5年内每月享受生活补贴。高层次人才每月4000元,高学历人才每月1500元,专门人才每月1000元,以上补贴在入编后由县委人才工作领导小组办公室按季度发放。
(五)引进人才5年内每年发给住房补贴,高层次人才每年5万元,高学历人才和专门人才每人每年2万元,该项补助由用人单位发放。
(六)引进人才原则上在编制限额内进行引进。
(七)优化服务。对人才引进相关事项实行“一站式”服务,其人事关系转入、户口迁移、社会保险等服务事项由用人单位在规定时间内负责办理。
(八)拟引进人员原则上工作服务期限不少于5年,在规定期限内不得申请异动或参加其他单位的招聘考试。
五、纪律要求
(一)高学历(专门)人才引进工作严格坚持公开、公平、公正的原则,接受纪检监察部门和社会各界的监督。凡参与组考工作人员、面试考官与引才对象有夫妻关系、直系或三代以内旁系血亲关系(含拟制血亲关系)以及近姻亲关系等的,按有关规定回避。
(二)高学历(专门)人才引进的工作人员必须秉公办事,严格审查,严守引才纪律,各个部门密切配合,各司其职、各负其责,把好引才工作每个环节关口,对工作马虎、徇私舞弊并且造成严重后果的将从严从快给予党政纪处理,触犯法律的依法追究法律责任。
(三)引才对象要严格遵守高学历(专门)人才引进的相关纪律,并对提供的相关证件、资料的真实性负责,符合引才条件规定的须签订诚实守信承诺书。凡在引才的任何环节发现有引才对象不符合岗位报名条件、提供的材料弄虚作假或在考试过程中有徇私舞弊等违法违规行为的,一经查实,取消考试或聘用资格,并按照《事业单位公开招聘违纪违规行为处理规定》(人社部令第35号)进行处理。构成犯罪的,依法追究刑事责任。
附件:1.双峰县2024年县直事业单位引进高学历(专门)
人才岗位条件要求一览表


2.双峰县引进高学历(专门)人才报名登记表
3.诚信考试承诺书
4.单位同意报考证明
5.双峰县2024年县直事业单位引进高学历(专门)人才报名二维码

中共双峰县委人才工作领导小组办公室
2024年3月12日